Login
Register
Home
About Us
About VAS
The Objectives
Vision And Mission statement
President Desk
Secretary Desk
Committee
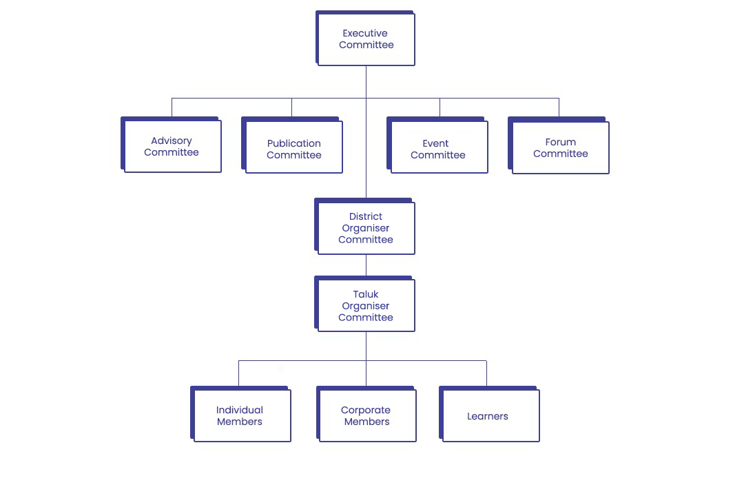
Organisation Chart
Executive Committee
Members
Admission
Individual
Corporate
Learner
Benefits
Publications
Periodical Booklets
Audio Books
Video Clips
Article In The Medias
Events
Past Event
Running Event
Schedule Event
FORUM
DOWNLOAD
Gallery
Events
Meetings
Honors
LINKS
Contact Us
Home
About Us
About VAS
The Objectives
Vision And Mission statement
President Desk
Secretary Desk
Committee
Organization Chart
Executive Committee
Members
Admission
Individual
Corporate
Learner
Benefits
Publications
Periodical Booklets
Audio Books
Video Clips
Article In The Medias
FORUM
DOWNLOAD
Events
Past Event
Running Event
Schedule Event
FORUM
DOWNLOAD
Gallery
Events
Meetings
Honors
LINKS
Contact Us
Organisation Chart
VAS ORGANISATION CHART